对于为谁而炼金米莉修特点解析,可能有许多人不太清楚。在接下来的内容中,我将详细介绍一下为谁而炼金米莉修怎么样,如果你感兴趣的话,可以继续往下了解。
米莉修
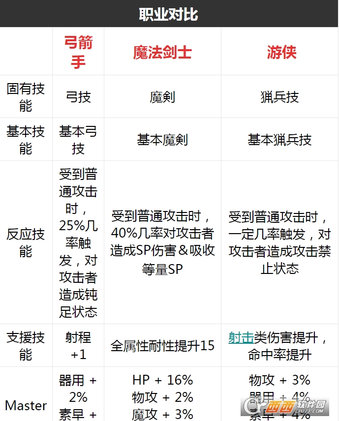
风属性,三职游侠,弓箭手加强版,强度和风狙相似。虽然碎片难刷,但相信难不倒诸位肝帝,想养的可以养。值得一提的是她速度有点慢,只有90左右,比风狙低20,在远程少的时候的替代品。





以上就是小编给大家带来的米莉修技能属性详解了,希望能够帮到大家!
以上就是关于为谁而炼金米莉修特点解析的全部内容,希望能对大家有帮助。
对于为谁而炼金米莉修特点解析,可能有许多人不太清楚。在接下来的内容中,我将详细介绍一下为谁而炼金米莉修怎么样,如果你感兴趣的话,可以继续往下了解。
风属性,三职游侠,弓箭手加强版,强度和风狙相似。虽然碎片难刷,但相信难不倒诸位肝帝,想养的可以养。值得一提的是她速度有点慢,只有90左右,比风狙低20,在远程少的时候的替代品。





以上就是小编给大家带来的米莉修技能属性详解了,希望能够帮到大家!
以上就是关于为谁而炼金米莉修特点解析的全部内容,希望能对大家有帮助。